
(来源:光伏头条)日斗优配
编辑 | 光伏头条 团队微信公众号 | 光伏头条
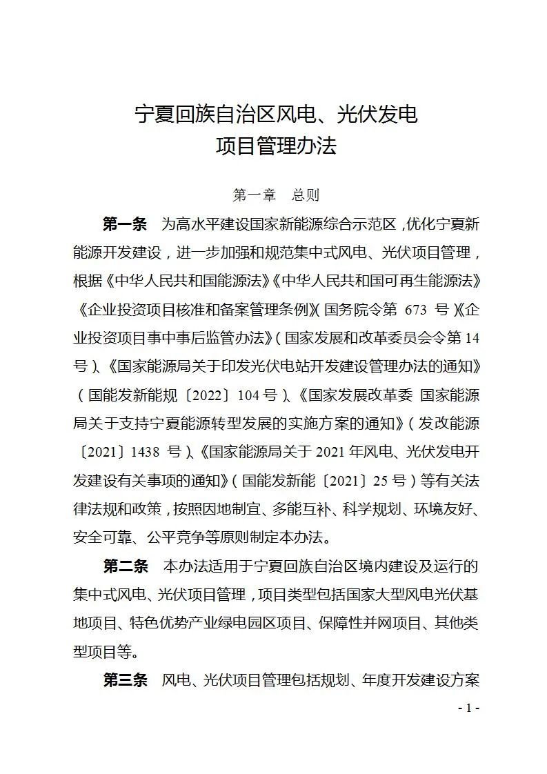
]article_adlist-->光伏头条获悉,7月28日,宁夏回族自治区发展改革委印发《宁夏回族自治区风电、光伏发电项目管理办法》。
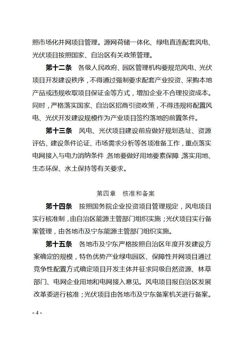
文件指出,光伏项目实行备案管理,由各地市及宁东能源主管部门负责。各地市及宁东严格按照自治区年度开发建设方案确定的规模,特色优势产业绿电园区、保障性并网项目通过竞争性配置方式确定项目开发主体并征求同级自然资源、林草部门、电网企业用地和电网接入意见。
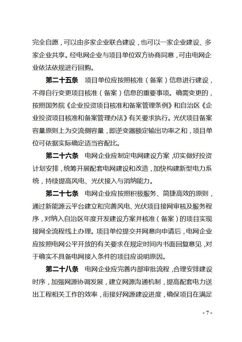
风电、光伏项目单位不得囤积倒卖电站开发权益等资源,在项目全容量并网前不得转让。
各地市及宁东能源主管部门和备案机关应组织对核准(备案)后2年内未开工建设或者未办理任何其他手续的风电、光伏发电项目进行核查,及时提请自治区能源主管部门按核准(备案)权限废止不具备建设条件的项目。
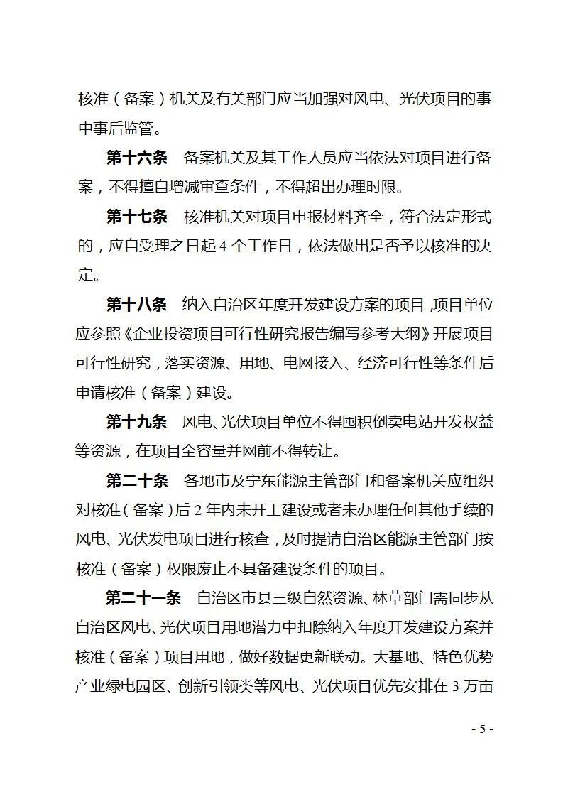
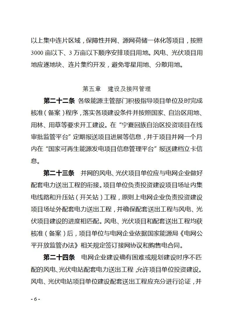
文件明确,大基地、特色优势产业绿电园区、创新引领类等风电、光伏项目优先安排在3万亩以上集中连片区域,保障性并网、源网荷储一体化等项目,按照3000亩以下、3万亩以下顺序安排项目用地。风电、光伏项目用地应逐地块、连片集约开发,避免零星用地、分散用地。
原文件如下:
自治区发展改革委关于印发《宁夏回族自治区风电、光伏发电项目管理办法》的通知日斗优配
各市发展改革委、宁东管委会经济发展局,国网宁夏电力公司:
为进一步加强我区集中式风电、光伏项目管理,根据《光伏电站开发建设管理办法》(国能发新能规〔2022〕104号)等相关政策法规,我委制定了《宁夏回族自治区风电、光伏发电项目管理办法》,经自治区人民政府同意,现印发你们,请遵照执行。
宁夏回族自治区发展改革委
2025年7月28日
(此件公开发布)









来源:宁夏回族自治区发展改革委





推荐阅读
]article_adlist-->习近平山西考察:强调配套发展风电、光伏、氢能等能源,构建新型能源体系!
山西:6月1日(含)起并网的新能源项目,暂按月度实时市场加权均价结算!
山西分布式新规:工商业光伏自用比例50%以上,8月1日起施行
]article_adlist-->
海量资讯、精准解读,尽在新浪财经APP
瑞和网提示:文章来自网络,不代表本站观点。